Banner image placeholder
Banner image
Site avatar
Mirza Muhammad Fahd Qadir
Pancreatic Islet Biologist and Computational Biologist.



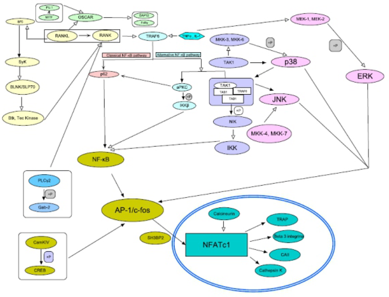
RANKL Signaling Pathway: A Potential Target for Antiresorptive Therapy in Rheumatoid Arthritis


Journal article


Sidrah Anjum, A. Bhatti, Fahd Qadir, Usman Ashraf, P. John
NJNS, 2015

Semantic Scholar DOI
Cite

Cite

APA   Click to copy
Anjum, S., Bhatti, A., Qadir, F., Ashraf, U., & John, P. (2015). RANKL Signaling Pathway: A Potential Target for Antiresorptive Therapy in Rheumatoid Arthritis. NJNS.


Chicago/Turabian   Click to copy
Anjum, Sidrah, A. Bhatti, Fahd Qadir, Usman Ashraf, and P. John. “RANKL Signaling Pathway: A Potential Target for Antiresorptive Therapy in Rheumatoid Arthritis.” NJNS (2015).


MLA   Click to copy
Anjum, Sidrah, et al. “RANKL Signaling Pathway: A Potential Target for Antiresorptive Therapy in Rheumatoid Arthritis.” NJNS, 2015.


BibTeX   Click to copy

@article{sidrah2015a,
  title = {RANKL Signaling Pathway: A Potential Target for Antiresorptive Therapy in Rheumatoid Arthritis},
  year = {2015},
  journal = {NJNS},
  author = {Anjum, Sidrah and Bhatti, A. and Qadir, Fahd and Ashraf, Usman and John, P.}
}


Share

Translate to